- PT4555D-非隔离降压型LED恒流驱动芯片
-
概述PT4555D是一款高精度非隔离降压型LED恒流驱动芯片。芯片工作在准谐振模式,适用于85Vac~265Vac全范围输入电压的非隔离降压...
- PT4515C-单段式线性LED驱动芯片
-
概述PT4515C 是一款高精度线性 LED 驱动芯片,采用单段式架构,没有 EMI 的问题。系统外围无需电感或变压器等磁性元件,整个系统结...
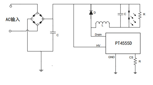
- PT4556C-非隔离降压型LED恒流驱动芯片
-
概述PT4556C是一款高精度非隔离降压型LED恒流驱动芯片。芯片工作在准谐振模式,适用于85Vac~265Vac全范围输入电压的非隔离降压...
- PT4501C应用-非隔离降压型三端LED恒流驱动芯片
-
PT4501C是一款高精度降压型三端LED恒流驱动芯片。芯片工作在准谐振模式,适用于85Vac~265Vac全范围输入电压的非隔离降压型LED恒...
- PT4501C应用-非隔离降压型三端LED恒流驱动芯片
-
PT4501C是一款高精度降压型三端LED恒流驱动芯片。芯片工作在准谐振模式,适用于85Vac~265Vac全范围输入电压的非隔离降压型LED恒...
- PT4131高性能升压LED控制器
-
PT4131高性能升压LED控制器数据表一般说明PT4131是一种小型封装的高性能升压直流/直流控制器,设计用于液晶显示器和液晶电视背光...
- PT4132应用-高性能升压式LED控制器
-
概述 PT4132是一款小封装、高性能的升压式DC/DC控制器,主要应用于车灯驱动。 PT4132是通过直接调节输出电流来驱动LED的,而不...
- PT6111-多节锂电池电压监测和平衡的模拟前端
-
PT6111-多节锂电池电压监测和平衡的模拟前端 产品型号 产品类型 V...
- PT4207-LED日光灯驱动芯片
-
日前推出新一代LED日光灯驱动芯片PT4207。PT4207采用SOP8封装,是一款高压降压式LED驱动控制芯片,能适应从18V到450V 的输入电...
- PT4213_PT4215_适用于3-7WLED灯具的高效率和高电流精度离线式驱动方案
-
在全球节能环保的大趋势下,LED照明由于具有高光效、高节能、长寿命、高可靠性等优点而广受关注。许多国家政府已出台相关政策推...
- 华润矽威PT4501在球泡灯、蜡烛灯、PAR灯的应用
-
球泡灯、蜡烛灯、PAR灯应用实例方案名称:PT4501-50V120MA_001应用图:选型指南优势BOM业内最精简;电感电流准谐振模式;通过EN550...
- PT1213在机顶盒 TV/Moniter 应用
-
机顶盒 TV/Moniter应用实例方案名称:PT1213-5V2A_001应用图:选型指南优势宽输入电压范围;高达2A输出电流;逐周期过流保护功能;内...













